Gobierno y Alianzas

Nuestros órganos de gobierno

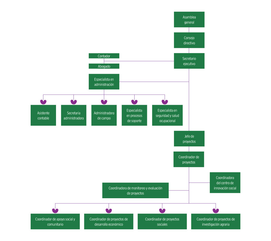
Hemos diseñado una estructura orgánica y funcional que incluye un Secretario Ejecutivo, un Jefe de Proyectos, un Coordinador de Proyectos, dos áreas de asesoramiento (el Centro de Innovación Social y el área de Monitoreo y Evaluación de Proyectos), y cuatro áreas de ejecución:

Proyectos de Desarrollo Económico
Proyectos Sociales
Proyectos de Investigación Agraria
Apoyo Social y Comunitario

El Secretario Ejecutivo administra los recursos destinados a inversión social y rinde cuentas al Consejo Directivo. Además, gestiona las consultas de los grupos de interés sobre temas económicos, ambientales y sociales y los canaliza al Consejo cuando es necesario

En 2024, consolidamos el Centro de Innovación Social como un área clave de asesoramiento técnico y metodológico, enfocada en articular, capacitar y formular intervenciones innovadoras para el desarrollo de Pataz. Con el apoyo de aliados voluntarios en innovación y emprendimiento, el CIS garantiza una gestión estratégica y sostenible.

Consejo Directivo al 2024

 Sra. Evangelina Arias Vargas de Sologuren

presidenta

Sr. Russell Marcelo Santillana Salas

miembro

Sra. Jimena Patricia Sologuren Arias

miembro

Sr. José Eduardo Chueca Romero

miembro

Sra. María Alicia Cecilia Mendiola Vargas

miembro

Sra. Diana Álvarez-Calderón Gallo

miembro

Sr. Nonally Pedro Gamboa Moquillaza

miembro

Sr. Diego Eduardo Sologuren Arias

miembro

Afiliación a organismos que promueven la sostenibilidad

Las alianzas multiplican el impacto de nuestros proyectos de desarrollo, ya que potencian las habilidades y los recursos para su ejecución. Estas son las asociaciones y los gremios a los que pertenecemos:

  • Asociación Latino Americana de la Papa (ALAP).
  • Comité Regional Empresa, Estado, Academia, Sociedad Civil – CREEAS La Libertad.

Nuestros proyectos de sostenibilidad se fortalecen mediante convenios interinstitucionales de cooperación suscritos con entidades públicas y privadas. Este enfoque nos permite generar un ambiente de confianza y cohesión social con nuestros aliados, facilitando un trabajo coordinado con todos los actores. 

En 2024, hemos logrado alcanzar nuestras metas en alianza con las siguientes organizaciones:

  • Ministerio de la Producción
  • Ministerio de Desarrollo e Inclusión Social
  • Gobierno Regional de La Libertad
  • Gerencia Regional de Agricultura de La Libertad
  • Gerencia Regional de Salud de La Libertad
  • Gerencia Regional de Cooperación Técnica y Promoción de la Inversión Privada de La Libertad
  • Gobierno Regional de Ambiente de La Libertad
  • Gerencia Regional de Desarrollo e Inclusión Social de La Libertad
  • Gerencia Regional de Educación de La Libertad
  • Centro Regional de Planeamiento de La Libertad
  • Municipalidad Provincial de Pataz
  • Municipalidad Distrital de Pataz
  • Red de Servicios de Salud de Pataz
  • Centro Materno Infantil de Pataz
  • Municipalidad Distrital de Pías
  • Municipalidad Distrital de Chugay
  • Municipalidad Distrital de Huaylillas
  • Municipalidad provincial de Sánchez Carrión
  • Red de Servicios de Salud de Sánchez Carrión
  • Servicio Nacional de Áreas Naturales Protegidas por el Estado
  • Servicio Nacional de Sanidad Agraria
  • Instituto Nacional de Innovación Agraria
  • Aliados para la conservación de la naturaleza
  • Centro Internacional de la Papa
  • Asociación para el Desarrollo Intercultural
  • Agencia Agraria Sánchez Carrión
  • Prelatura de Huamachuco
  • Consejo Nacional de Ciencia y Tecnología
  • Comité Regional de Semillas
  • Asociación de Productores Agropecuarios Nueva Jerusalén, Chugay
  • Asociación de Productores Agropecuarios y Semilleristas La Compañía Minera Poderosa S.A., Chugay
  • Asociación de Productores Agropecuarios Mi Licame Unido, Chugay
  • Asociación de Productores Ecológicos Las Colpas, Chugay
  • Asociación de Productores Agropecuarios Querido Shalar, Chugay
  • Cooperativa Altoandina de Chugay
  • Asociación de Productores Agrarios del anexo Pamparacra, Pías
  • Asociación de Promotores de Salud del distrito de Pataz (parte alta)
  • Asociación de Promotores de Salud del distrito de Pataz (parte baja)
  • Comunidad campesina Leoncio Prado, de Vista Florida, Pataz
  • Comunidad campesina Sol Naciente, Pataz
  • Comité de Usuarios del Canal de Riego Chuquitambo
  • Comité de Usuarios Serpiente de Oro de Vijus
  • Cooperativa Agraria Agroindustrial Valle Dorado de Nimpana
  • Comunidad Campesina La Victoria, Tayabamba
  • Asociación de Productores del distrito de Cochorco
  • Comités de Desarrollo Comunal del distrito de Pataz
  • Comité de Vigilancia, Gestión y Desarrollo Provincial de Pataz, residentes en Trujillo
  • ACS Consultores y Asesores Asociados S.R.L.
  • Cámara de Comercio y Producción de La Libertad
  • Unidad de gestión educativa local de Pataz
  • Universidad Nacional de Trujillo
  • Universidad Nacional de Cajamarca
  • Universidad Nacional Agraria La Molina
  • Instituciones Educativas del distrito de Pataz
  • ONG Visión Solidaria
  • Perú Sostenible
  • KUNAN
  • Instituto Superior Tecnológico Público de Chillia, Pataz
  • Cámara de Comercio y Producción de La Libertad 
  • CITE Agroindustrial Chavimochic 
  • Compañía Minera Poderosa S.A.
  • Danper 
  • Corporación RUTA N – Medellín, Colombia. 
  • Hub de Innovación Minera del Perú.
  • Colegio de Economistas de La Libertad

Av. La Floresta Nro. 497 Int. 501, Urb. Chacarilla del Estanque, San Borja, Lima – Perú
T.(511) 617-2727 – contacto@asociacionpataz.org.pe – Créditos